今天是:
设为首页
加入收藏
首页
|
信息公开
领导机构
组织机构
工作程序
工作报告
监督曝光
巡视巡察
其 他
|
本地资讯
|
工作之窗
工作动态
通知公告
|
信访举报
我要举报
举报指南
信访举报民情直通车
|
廉政聚焦
警示教育
政策解读
审查调查
|
学习园地
清风时评
领导讲话
政策法规
|
廉政文化
廉政基地
廉政漫画
微视频
廉政故事
通知公告
工作动态
通知公告
领导干部任前廉政法规考试
投稿箱
E-mail:bhjwzxb@163.com
扫描二维码关注清风白河
您现在的位置:
首页
>
工作之窗
>
通知公告
>
正文
>
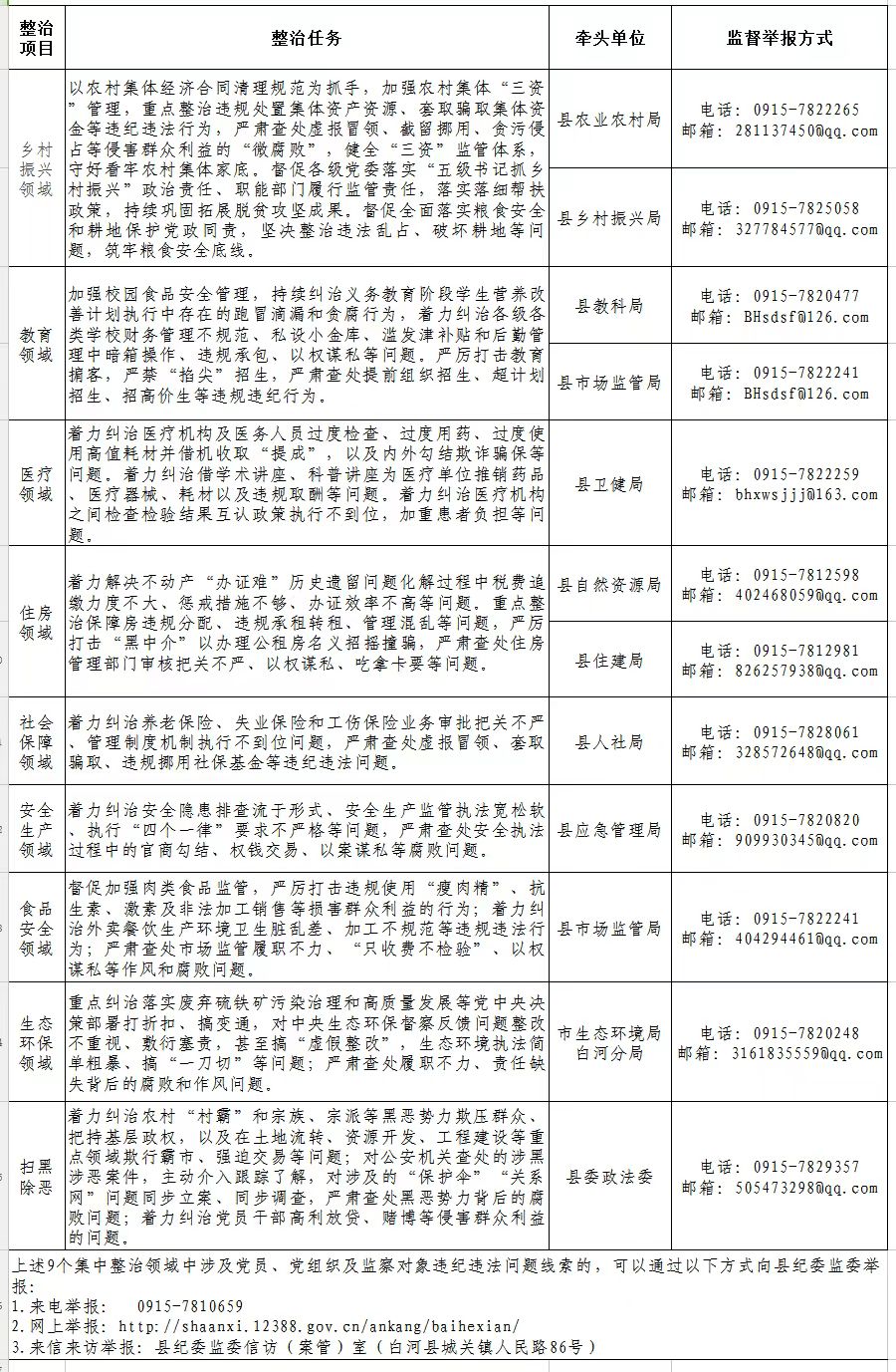
白河县纪委监委公布2024年开展群众身边不正之风和腐败问题集中整治内容及监督举报方式
文章来源:县纪委
作者:
发布时间:2024年04月21日
点击数: 次
字体:
小
大
分享:
[打印文章]
更多
上一篇:
巡察公告
[ 2024年04月21日 ]
下一篇:
巡察公告
[ 2024年04月21日 ]